雷暴狂风,高温酷暑!和平妇产全力支援抗疫,今日获赞!
导语
introduction
introduction
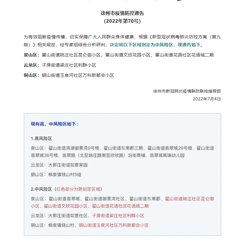
今天我市发布暴雨通知风雨之下 “大白”们依旧逆行而上继续开展核酸检测工作这些平日里工作在不同岗位上的白衣天使在需要的时候换上了白色的防护服风雨无阻地坚守和忙碌迎着大雨坚守岗位的大白7月2日以来,我市泉山区等地相继出现疫情全市疫情防控形式严峻我院先后抽调80余名医护人员出征“前线”支援云龙区全员核酸检测工作和平核酸支援队伍始终保持随时待命状态一旦收到上级指令便一刻不停地赶往指定地点展开检测工作支援 ...

























扫一扫,在线随时为您提供健康服务Sweep the online doctors ready to provide you health counseling care













